新聞資訊News
行業新聞
近一兩年內,基本做電源產品都為了更新六級能效而忙碌,新規要求倒逼產品升級換代,是好事,也是挑戰。
關于六級能效,兩個要求:一,待機功耗
二,平均效率
針對這兩點,除了擁有一顆新穎的IC,還有那些細工需要注意的,扒一扒。
首先,先了解下標準要求:

美國能效要求



一、待機功耗
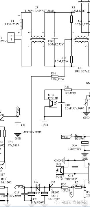
1,Vcc啟動回路
2,X電容放電回路
3,IC Vcc供電回路
4,電壓(電流)檢測環路

當沒有HV啟動功能的芯片時,Vcc只能盡量大啟動電阻,大的啟動電阻又需要較快的啟動時間時,可以這樣做,Vcc兩級DC接法,C16用于啟動儲能,C14用于輔助供電儲能,使啟動時較大R的情況下C能更快充到IC啟動閾值: 
X電容放電
IEC60950要求1S內電壓下降到37%
IEC60065要求2S內電壓下降到35V以下

例,
按第1條,X電容放電時間常數RC需小于1,
設X電容為0.33uF,Rx*Cx<1,那么Rx<3MΩ,由于電容量存在20%誤差,那么此電阻選值留足裕量,那應在Rx*0.7內,約2MΩ。
電阻損耗,
PR=U2/R,設ACmax=264V
PR=2642/2M
PR=34.8mW
CoC要求49W以下75mW待機或DoE要求49W以下100mW待機,不管那個標準,這部份的損耗都顯得巨大。怎么辦,使用更小的X電容(當0.1uF以下,可以不使用放電電阻),或想辦法讓這個R更靈活一點,如下:
1,在斷電后,利用IC的HV腳對Cx進行放電
2,沒有HV啟動腳,將啟動電阻接到X電容放電電阻中點,斷電后,利用IC的Vcc腳幫助放電,可減小X電容兩端電阻的放電功率:
3,把EMC元件后移動,AC端不放X電容:
盡量小的Vcc限流電阻,減小損耗。一般擁有較寬的Vcc的芯片,只要Vcc電壓在要求范圍內,供電可不用限流電阻,

較小的電壓標測環流,如圖流經R11、R16的靜態電流。
圖中兩電阻75K+7.5K,回路靜態電流約U/R=0.3mA, I2R約7.5mW。
如設為47K+4.7K,則U/R=0.49mA, I2R約12.5mW。
所以在環路允許的情況下,建議選取較大值。
假負載
一般為了穩定環路在輸出預加一定的假負載,在目前6級能效來說,幾乎不能接受,假設一個5V1A的電源預加1KR電阻假負載,實際消耗P=U2/R,實際上消耗25mW的功耗,已占COC待機要求的1/3。
所以要穩定,設整合適的環路才是正道。
待機小結:
1,從功耗上來說,極大一部份來自于高壓啟動回路,可以從芯片功能選擇,啟動取電的設計,儲能與Vcc的區分來實現較低的消耗。
2,線路中所有元件均存在消耗,所以,對各部份具體核算功耗,再盡可能降低。
3,選用具有突發模式的IC,待機處于突發模式,損耗降低明顯。
二、效率
涉及效率,幾乎包含了電源的整個系統設計,從整流到變壓器轉換,再到整流DC輸出所有有電流過的地方都涉及損耗,包括EMI的抑制。要提升效率就是提升整個系統設計的合理性和平衡。不再大范圍講解,主要講述一些重點和我們容易忽略的一些細節。
橋堆
橋堆的損耗是否有注意到,如下同是KBL06,有不同的Vf:
下面為ST品牌,同參數下Vf要低0.1V
Pdiode=Vf*Iavg input curretn 常被忽略的參數,其實一直在侵食我們的效率。輸出整流二極管
輸出整流D5選用更低Vf的二極管,CCM下需要更快的Trr,如肖特基。
Vf直接影響損耗及發熱
較低的Vf會有小的Pd=Vf*Iout
如下,同品牌在同等條件下參數對比:
MBRB20100CT Vf:0.95V
MBR20H100CT Vf:0.88V
損耗差Pd=(0.95-0.88)*Iout
當然實際使用電流下的Vf并不一定為上面標稱值,但兩者的差別對比,在設計效率上應盡量用更低Vf整流二極管。
變壓器
對變壓器的幾點要求:
1,盡量低的漏感,可降低損耗,設漏感為Lkp
Plk=(1/2*Lkp*Ipk^2)*F
在確定的F情況下,較低的Ipk和Lkp可得到較低的漏感損耗
改善方法:
增加耦合面,用三明治或五明治繞線
副邊較粗的線從Bobbin兩端出線,不要橫跨線包到Pin腳,減少后面繞組的間隙,降低漏感
2,銅損、鐵損
平衡兩方損耗,監測兩方面的溫升,調整線匝及氣隙,使溫升平均
盡量繞滿繞線窗,最大利用變壓器功率密度
合理的EMI
一般60W及以下產品設計合理的情況下,初級一個大感量共模,次級一個小共模可滿足一般IT類同等的EMI要求
從效率和EMI考慮上,變壓器線包內屏蔽建議用2個銅箔分隔三明治中的初次級,如再增加屏蔽效用不高
合理處理MOS及二極管上的高頻噪聲,一般串磁珠是較高效低成本的應用
初級大電解并瓷片電容,對噪聲有很好濾除作用
PCB Layout
于效率上的影響,PCB上大的環路線路要短,線寬,盡量小的環流面積。
特別次級DC側,電流要比初級大得多,線寬要控制好。35um 2mm寬1A電流走線(露銅上錫寬度減半),達不到的地方用露銅上錫加粗或在板面上加跳線增大電流。
針對六級能效,目前新IC推出很多特色功能來提升待機和能效,能滿足我們應用的IC非常多,基本有幾個特點:
待機方面
1,低啟動電流,目前uA級的6Pin。或具HV獨立啟動的8Pin
2,輕載突發模式
效率方面
1,頻率反走
2,低壓升頻(變壓器可用較少規格)